Page 73 - 韓國
P. 73
投資法規及程序
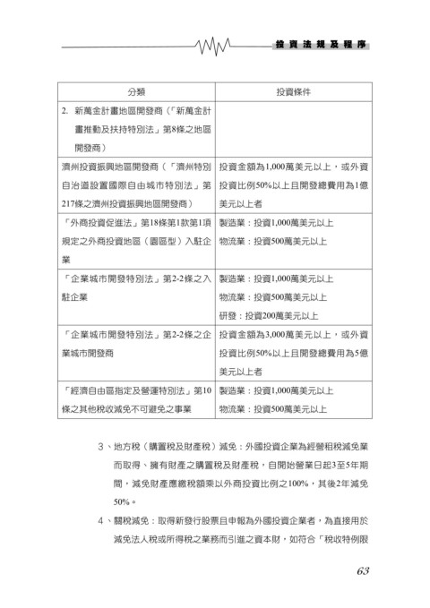
分類 投資條件
2. 新萬金計畫地區開發商(「新萬金計
畫推動及扶持特別法」第8條之地區
開發商)
濟州投資振興地區開發商(「濟州特別 投資金額為1,000萬美元以上,或外資
自治道設置國際自由城市特別法」第 投資比例50%以上且開發總費用為1億
217條之濟州投資振興地區開發商) 美元以上者
「外商投資促進法」第18條第1款第1項 製造業:投資1,000萬美元以上
規定之外商投資地區(園區型)入駐企 物流業:投資500萬美元以上
業
「企業城市開發特別法」第2-2條之入 製造業:投資1,000萬美元以上
駐企業 物流業:投資500萬美元以上
研發:投資200萬美元以上
「企業城市開發特別法」第2-2條之企 投資金額為3,000萬美元以上,或外資
業城市開發商 投資比例50%以上且開發總費用為5億
美元以上者
「經濟自由區指定及營運特別法」第10 製造業:投資1,000萬美元以上
條之其他稅收減免不可避免之事業 物流業:投資500萬美元以上
3、地方稅(購置稅及財產稅)減免:外國投資企業為經營租稅減免業
而取得、擁有財產之購置稅及財產稅,自開始營業日起3至5年期
間,減免財產應繳稅額乘以外商投資比例之100%,其後2年減免
50%。
4、關稅減免:取得新發行股票且申報為外國投資企業者,為直接用於
減免法人稅或所得稅之業務而引進之資本財,如符合「稅收特例限
63

