Page 8 - 波多黎各
P. 8
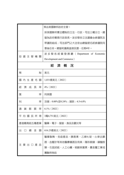
策由美國聯邦政府主管。
採美國聯邦憲法體制的立法、行政、司法三權分立,總
督為政府最高行政首長。波多黎各立法議會由參議院及
眾議院組成;司法部門之大法官由總督提名經參議院同
意後任命。總督和議員直接民選,任期4年。
波多黎各經貿發展廳( Department of Economic
投資主管機關
Development and Commerce)
經 濟 概 況
幣 制 美元
國內生產毛額 1,031億美元(2022)
經濟成長率 4%(2022)
匯 率 同美國
利 率 活儲:0.00%至0.24%;貸款:4.5-6.0%
通貨膨脹率 6.1%(2022)
平均國民所得 3萬4,751美元(2022)
產值最高前五種產業 醫藥、電子、服裝、食品及觀光等
出口總金額 616.25億美元(2022)
醫藥製劑、免疫產品、胰島素、乙烯 吡 啶、心律去顫
器、血壓計等其他醫療儀器及用具、隱形眼鏡、磺醯胺
主要出口產品
類、石蕊試紙、人工心臟、硫酸紫菌素、貴金屬工業或
實驗用物品

