Page 30 - 聖克里斯多福
P. 30
投資環境簡介
市場的自由化,電信市場壟斷的局面有所鬆動,克國之前所頒發的獨家執照也於
2001年3月提前終止,電信費率專趨合理,收費標準近似於美國。
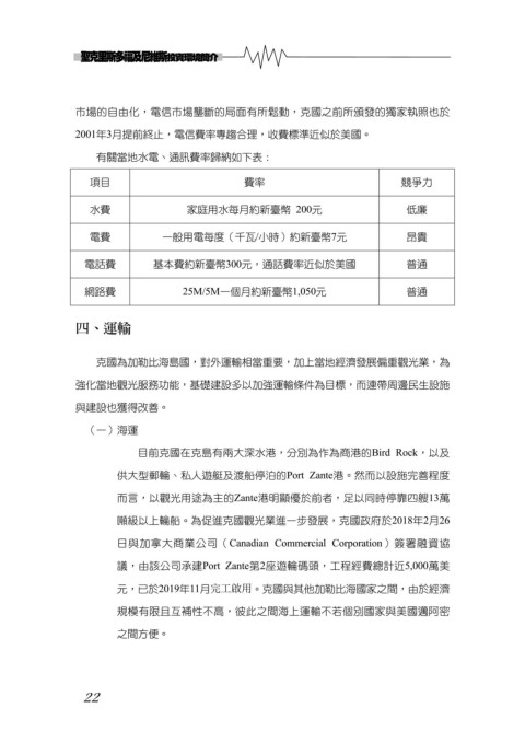
有關當地水電、通訊費率歸納如下表:
項目 費率 競爭力
水費 家庭用水每月約新臺幣 200元 低廉
電費 一般用電每度(千瓦/小時)約新臺幣7元 昂貴
電話費 基本費約新臺幣300元,通話費率近似於美國 普通
網路費 25M/5M一個月約新臺幣1,050元 普通
四、運輸
克國為加勒比海島國,對外運輸相當重要,加上當地經濟發展偏重觀光業,為
強化當地觀光服務功能,基礎建設多以加強運輸條件為目標,而連帶周邊民生設施
與建設也獲得改善。
(一)海運
目前克國在克島有兩大深水港,分別為作為商港的Bird Rock,以及
供大型郵輪、私人遊艇及渡船停泊的Port Zante港。然而以設施完善程度
而言,以觀光用途為主的Zante港明顯優於前者,足以同時停靠四艘13萬
噸級以上輪船。為促進克國觀光業進一步發展,克國政府於2018年2月26
日與加拿大商業公司(Canadian Commercial Corporation)簽署融資協
議,由該公司承建Port Zante第2座遊輪碼頭,工程經費總計近5,000萬美
元,已於2019年11月完工啟用。克國與其他加勒比海國家之間,由於經濟
規模有限且互補性不高,彼此之間海上運輸不若個別國家與美國邁阿密
之間方便。
22

