Page 111 - 土耳其
P. 111
租稅及金融制度
第伍章 租稅及金融制度
一、租稅
對外國投資人而言,土國最重要的賦稅包括公司稅、所得稅、加值稅、銀行及
保險交易稅與印花稅等。
(一)公司稅(Corporate Income Tax)
公司稅是以營利法人之年度利潤(annual fiscal profits)為課稅基礎,
原現行稅率為20%,經執政的正義與發展黨國會議員團體於2021年4月2日
向國會提案當年土耳其公司稅自現行20%提高至25%, 2022年則降至
23%,並於當年4月22日公告實施。基本上,企業總部在土國的營利法人
是以其全球利潤為課稅基礎,而企業總部不在土國的公司,則僅就其在土
國境內之營利單位所產生之利潤為課稅基礎。公司稅於每年四月起申報,
而匯出國外之利潤,另應就源扣繳10%之扣繳稅款(withholding tax);當
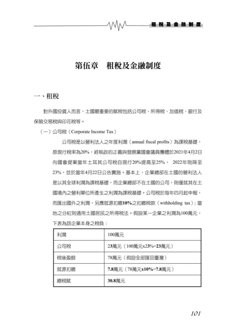
地之分紅則適用土國居民之所得稅法。假設某一企業之利潤為100萬元,
下表為該企業本身之稅負:
利潤 100萬元
公司稅 23萬元(100萬元x23%=23萬元)
稅後盈餘 78萬元(假設全部匯回臺灣)
就源扣繳 7.8萬元(78萬元x10%=7.8萬元)
總稅賦 30.8萬元
101

