Page 61 - 科威特
P. 61
經 濟 環 境
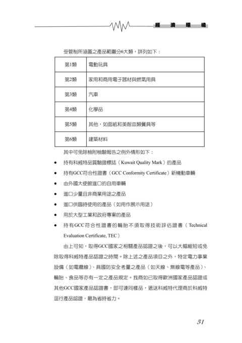
受管制所涵蓋之產品範圍分6大類,詳列如下:
第1類 電動玩具
第2類 家用和商用電子器材與燃氣用具
第3類 汽車
第4類 化學品
第5類 其他,如面紙和美耐皿類餐具等
第6類 建築材料
其中可免除檢附檢驗報告之例外情形如下:
● 持有科威特品質驗證標誌(Kuwait Quality Mark)的產品
● 持有GCC符合性證書(GCC Conformity Certificate)新機動車輛
● 由外國大使館進口的自用車輛
● 進口少量且非商業用途之產品
● 進口供臨時使用的產品(如用作展示用途)
● 用於大型工業和政府專案的產品
● 持有GCC符合性證書的輪胎不須取得技術評估證書(Technical
Evaluation Certificate, TEC)
由上可知,取得GCC國家之相關產品認證之後,可以大幅縮短或免
除取得科威特產品認證之時間。除上述之產品項目之外,特定電力事業
設備(如電纜線)、具國防安全考量之產品(如天線、無線電等產品)、
輪胎、食品等亦有一定之產品規定。我商如已取得歐洲國家產品認證或
其他GCC國家產品認證書,即可連同樣品,遞送科威特代理商於科威特
逕行產品認證,最為省時省力。
51

